第三版           <上一版           下一版>           PDF版          手机版

手机版

506 >> 2026年03月31日 星期二  共8版
<上一期 下一期>  按日期查询   往期查询  首页

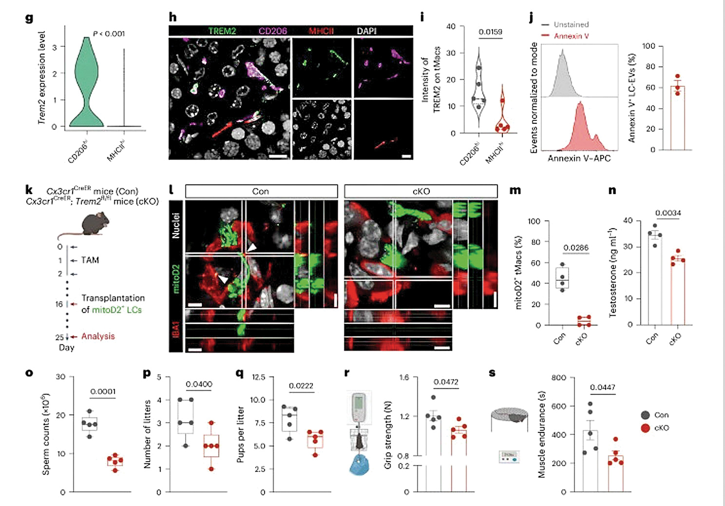
中山大学团队揭秘睾丸里的“线粒体物流网”


本报讯(通讯员/夏凯)2月27日,中山大学中山医学院项鹏教授团队,联合附属第一医院肖海鹏教授、邓春华教授、附属口腔医院陈莉莉教授团队,在国际权威期刊Nature Cell Biology发表了一项研究,首次发现睾丸内存在一个由细胞外囊泡介导的、精妙的 “双向线粒体转移网络”。

研究首次描绘了睾丸内细胞间通过“快递包裹”(细胞外囊泡)进行线粒体双向交流的完整图景,不仅解答了睾丸间质细胞如何维持自身健康的长期谜题,更为理解、诊断和治疗男性性腺功能减退症,特别是与衰老相关的睾酮缺乏,提供了全新的理论基础和潜在干预靶点。

推荐使用IE8.0以上版本浏览器,1280*1024分辨率浏览
中共中山大学委员会主办 《中山大学报》编辑部出版 国内统一刊号CN44-0815/(G) 网址:http://xiaobao.sysu.edu.cn/
投稿电子邮箱:xiaobao@mail.sysu.edu.cn 编辑部地址:广州市新港西路135号中山大学南校区大钟楼三楼
联系电话:(020)84111991 技术支持:领伍科技
切换版本